当前位置: 养猪技术 > 电子游艺网站 管理 > 正文

任何消毒方式都不会100%,防止交叉感染是关键!附:非洲猪瘟消毒规范

来源:农典云 2023-11-14 17:23:28| 查看:

  “消毒”对于电子游艺网站 疾病预防,以及电子游艺网站 生物安全管理都有着举足轻重的作用,更是不可缺少的,也是做好养殖事业都必须要做的一项工作。

  消毒通俗地讲就是杀死病原微生物等病菌,通常用化学的方法来达到消毒的作用,偶尔也用物理的方法来达到灭菌的效果,同时也分疫源地消毒和预防性消毒两种,而对于我们养殖场来说,更愿意做的是预防性消毒,而非全军覆没后的疫源地消毒。

  众所周知,消毒是切断传染性病毒传播途径的重要方式之一,而针对非瘟病毒较好的防控方式就是“消毒”,自2018年8月3日,国内确诊首例非洲猪瘟疫情以来,大家对于电子游艺网站 消毒工作的重视程度得到空前提高,再加上新冠疫情发生后,“消毒”更是成为妇孺皆知的杀灭病菌、切断传播途径、阻止和控制传染性疾病发生的重要方法。

  尽管大多数养殖户都意识到消毒对于防控非瘟的重要性,但电子游艺网站 在实际防控方面仍存有不少误区,就容易造成消毒取得事倍功半的效果,或者说没有效果,咱们来谈一谈关于电子游艺网站 非瘟防控过程中的一些理念方法。

  首先,我们要明确:任何消毒方式都难达到100%有效,防止交叉感染才是关键,而对于消毒来说,只能作为生物安全措施中的有效补充。

  截止目前,非洲猪瘟自1921年在肯尼亚首次报道,100多年的历史了,但全世界仍没有非洲猪瘟疫苗在家猪上应用,目前生物安全是我们防控非瘟唯一的出路。我们能做的就是阻止非瘟病毒的引入和传播,而阻止这种病毒的有效方式就是防止交叉感染,其次就是通过消毒来弥补我们的漏洞。

  任何消毒方式都不会100%,做好防止交叉感染是关键。不管是喷洒消毒剂,还是使用火焰消毒,在实际操作过程中总会存在一定的“死角”,而这个问题都值得每一个电子游艺网站 管理者深思,没有高枕无忧,只是稍微做得好些罢了。

  为防非瘟,更不是在猪舍里天天带猪消毒,而忽视非瘟病毒的特点去消毒。清洁是物理消毒的一种,在使用化学消毒剂前先用物理消毒方法,去除有机物可能更为科学,并且很多物理消毒更有效,尤其是非瘟病毒具有怕热的特性,可以通过热力消毒法,高温处理消毒是可衡量的,温度和时间都可衡量,可以确保消毒效果,但在实际消毒管理过程中,多数养殖场还是采用喷洒消毒剂的方式。




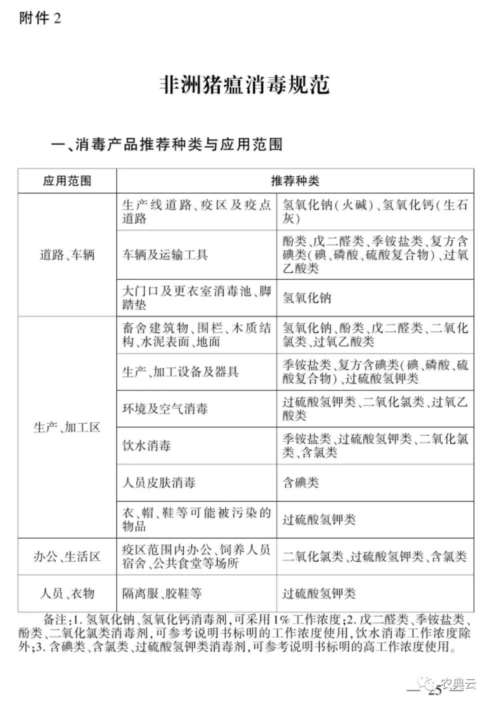
  根据农村农业部2019年1月24日关于印发新版《非洲猪瘟疫情应急实施方案》的通知,其中附件3:非洲猪瘟消毒规范之消毒产品种类规定:最有效的消毒产品是过硫酸氢钾、苯及苯酚、次氯酸、强碱类,所以说在针对杀灭非瘟病毒时,首先选择上面这几类消毒剂是较为合适的选择,然后按照使用说明,规范地操作即可取得良好的消毒效果。

【版权声明】电子游艺网站下载安装 旗下所有平台转载的文章均已注明来源、电子游艺网站下载安装 原创文章其他平台转载需注明来源且保持图文完整性、电子游艺网站下载安装 特别说明的文章未经允许不可转载,感谢您的支持与配合;我们所有刊登的文章仅供养猪人参考学习,不构成投资意见。若有不妥,请及时联系我们,可添加官方微信号“zgyangzhuwang”!

服务热线:400-808-6188

Copyright©2010-2022 https://www.vv55hh.com

Baidu
map