当前位置: 兽药 > 兽药技术 > 正文

疫苗市场调查:类型多样,“死苗”“活苗”各有所长

来源:《动物防疫一线》 2017-08-09 17:17:08| 查看:

  一、活苗、死苗类型多样 各有优缺点
  
  据了解,市面上的动物疫苗类型按毒株的性状分弱毒疫苗、灭活疫苗、代谢产物疫苗、亚单位疫苗、活载体疫苗、基因缺失苗;按血清型分单价疫苗、多价疫苗;按毒株种类分单体苗、多联苗。其中弱毒苗与灭活苗的分类最为常见。
  
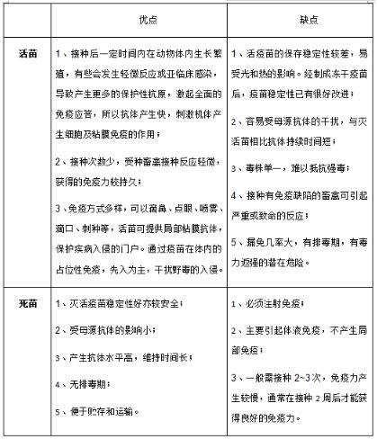
  弱毒苗通常称为“活疫苗”,是指病原微生物毒力逐渐减弱或丧失,毒力稳定不返强,而且保持了良好的免疫原性,用这种活的病原微生物制成的疫苗称为活疫苗。在传统疫苗中特别是病毒性疫苗,减毒活疫苗是研制的主导方向。
  
  灭活疫苗,又称“死苗”,是利用物理或化学的方法处理微生物,使其丧失感染性或毒性而保持有良好的免疫原性,而制成的疫苗。
 
疫苗市场调查:类型多样,“死苗”“活苗”各有所长
  
  二、常见的几个动物疫病主要有哪些类型的疫苗?
  
  蓝耳
  
  据国家兽药基础信息查询系统数据,目前国内有37个猪繁殖与呼吸综合征疫苗产品(包括联苗),其中36个为活疫苗,毒株有JXA1-R株、CH-1R株、HuN4-F112株、TJM-F92株、R98株,以及GDr180株。
  
  灭活苗有哈兽维科的CH-1a株。
  
  另还有一种灭活苗(NVDC-JXA1株)在数据库中没有记录,其产品批准文号一般显示农医药便函,主要出现在政府采购苗目录中。
  
  猪流行性腹泻
  
  猪流行性腹泻是由病毒引起的仔猪和育肥猪的一种急性肠道传染病,常导致仔猪的急性死亡。预防仔猪腹泻通常通过免疫妊娠母猪后,乳猪通过初乳获得被动免疫。
  
  疫苗类型主要有猪传染性胃肠炎—猪流行性腹泻二联活疫苗、猪传染性胃肠炎—猪流行性腹泻二联灭活疫苗、猪传染性胃肠炎—猪流行性腹泻—猪轮状病毒三联活疫苗三种。
  
  生产厂家有哈尔滨维科生物技术开发公司、吉林正业生物制品股份有限公司、普莱柯生物工程股份有限公司、武汉科前生物股份有限公司等。
  
  伪狂犬
  
  基因缺失苗是目前电子游艺网站 常用的伪狂犬疫苗,也是当前电子游艺网站 根除、净化伪狂犬病的主要手段。活苗毒株使用较多的是Bartha毒株、Buk毒株和HB98毒株,均具有良好的免疫原性。
  
  Bartha株在欧洲应用广泛,保留良好免疫原性,保护效果比较理想。
  
  BUK株是一种gI/gE双基因缺失活疫苗,由于该基因缺失而进一步阻断弱毒株恢复毒力的可能性,所以大大提高了这种活苗的安全性。
  
  HB98是缺失TK、gG基因的基因工程苗,安全性高,疫苗毒株保留对PRV有重要生物学特性的gE基因,免疫原性强。科前生物2016年推出了新型的HB2000毒株活疫苗。
  
  据了解,HB2000伪狂犬疫苗由地方流行株经人工定向缺失TK/gE/gI基因获得,为国内第一个流行株三基因缺失株。伪狂犬死苗主要有鄂A株、闽A株灭活苗。
  
  新城疫
  
  活苗有弱毒苗和中等毒力苗之分。
  
  弱毒苗:包括Ⅱ系(B1株)、Ⅲ系(F株)、Ⅳ系(Lasoda 株)、V4株和克隆株等。Ⅳ系(Lasoda 株)是国内应用最广泛的毒株,其免疫原性好,可以突破母源抗体,抗体效价高,适合于各种年龄鸡的免疫,多见于单苗或联苗;C30,叫克隆30鸡新城疫疫苗,它是由Lasota毒株经克隆化而制成的,比宗本毒株致病性低,并在高水平母源抗体条件下,也能产生高度免疫。
  
  中等毒力苗:包括H株、Roakin株和Mukteswar株等,常用的是Mukteswar株(即Ⅰ系)。现在有厂家出品强毒株灭活苗,其免疫抗病力更强,安全性高,特别在新城疫高发或强毒高发期,不会引起潜伏期的鸡群发病。
  
  齐鲁动物保健品有限公司技术总监李相钊表示,有些疫苗市场上是没有“死苗”“活苗”共存的现象的,例如猪瘟、口蹄疫、禽流感。
  
  猪瘟从早期疫苗研究,是存在灭活疫苗这种产品,直到出现猪瘟兔化弱毒活疫苗优异的临床表现,使灭活疫苗丧失了生存的空间。因此世界公认的最好的猪瘟疫苗就是中国的猪瘟兔化弱毒株。
  
  口蹄疫、禽流感均是人畜共患病,也是国家一类传染病,而且均具有易变异的特点。因此安全性是主要考虑的问题,这也就是没有出现活疫苗的现象。
  
  猪瘟
  
  目前我国生产的猪瘟疫苗主要有三种,猪瘟兔化弱毒脾淋苗、猪瘟兔化弱毒组织苗、猪瘟细胞苗(牛睾丸原代细胞疫苗、猪瘟传代细胞苗)。
  
  世界各国主要推广的猪瘟弱毒疫苗株有三大品系,分别是中国的“54-HI系”,又称“C株”兔化弱毒疫苗、日本的GPE-细胞弱毒疫苗和法国的“Thiveosal”冷变异毒株。
  
  目前我国生产的猪瘟兔化弱毒疫苗,无论是脾淋苗还是细胞苗,其生产用种毒都是兔脾淋毒,而且有严格的代次规定,只是到抗原生产阶段分别采用家兔、犊牛睾丸细胞、ST传代细胞、乳兔等不同易感动物或细胞组织增殖猪瘟病毒抗原而已,从免疫原性上看并无差异。
  
  口蹄疫
  
  国际动物卫生组织(OIE)将该病列在 15 个A 类动物疫病名单之首,我国政府也将其排在一类动物传染病的第一位。
  
  口蹄疫有7 个血清型(O、A、C、Asia1(亚洲1)、SAT1(南非1)、SAT2(南 非2)和SAT3(南非3)),型间无交叉保护。我国口蹄疫疫情的流行呈现非季节性,有多个毒株共同流行,但以O型为主,A型散发,而O型以缅甸98为主。
  
  国家兽药基础信息查询系统显示,国内目前生产口蹄疫灭活疫苗的生产企业有7家,分别是中牧股份兰州生物药品厂、兰州兽医研究所中农威特公司、金宇保灵生物药品有限公司、新疆天康畜牧科技有限公司、乾元浩保山疫苗厂、内蒙古必威安泰及上海申联生物制品有限公司。
  
  疫苗类型包括以O型为主的单价苗、O型+A型/亚洲1型二价苗、O型+A型+亚洲1型三价苗以及合成肽疫苗。
  
  禽流感
  
  我国流行的主要是H5(急性,高致病性)和H9(亚急性,温和性)亚型禽流感,H5亚型禽流感致死率高、危害大,是我们预防的重点。
  
  对于产蛋鸡来讲,则H9亚型禽流感也需要预防,以减少或避免H9亚型禽流感致使产蛋下降。
  
  今秋起,在家禽免疫H5亚型禽流感的基础上,对全国家禽全面开展H7N9免疫。
  
  江门市英涛农牧有限公司技术经理梁霭鹏介绍,禽流感常见的是油乳剂灭活苗,以H5亚型单体苗、H5+H9多价苗、H9亚型联苗(新城疫-禽流感、新城疫-禽流感-传支)为主。临床上根据鸡只不同日龄以及各地区的流行血清型来选择相应的疫苗类型。近年来有科研单位已研发出禽流感-新城疫重组二联活疫苗(rLH5-6株),首次实现一种活毒疫苗有效预防禽流感和新城疫两大重大烈性传染病。
  
  疫苗种类及效果多种多样,养殖户在面对“死苗”“活苗”的时候,应该首先考虑什么问题?李相钊认为,应首先考虑动物的健康状态,毕竟疫苗是用来防病的,疫苗免疫的 本身就要求是健康动物,只有动物机体健康,才能发挥疫苗的潜能。
  
  他同时表示,每一种疫苗均是有优缺点的,最理想的的状态活疫苗+死疫苗这种方式,但受制于成本考虑,在猪疫苗市场上基本以一种类型的疫苗免疫为主。未来一段时间也会表现以其中之一占优势的态势。
 

【版权声明】电子游艺网站下载安装 旗下所有平台转载的文章均已注明来源、电子游艺网站下载安装 原创文章其他平台转载需注明来源且保持图文完整性、电子游艺网站下载安装 特别说明的文章未经允许不可转载,感谢您的支持与配合;我们所有刊登的文章仅供养猪人参考学习,不构成投资意见。若有不妥,请及时联系我们,可添加官方微信号“zgyangzhuwang”!
相关阅读 市场调查 疫苗 类型

服务热线:400-808-6188

Copyright©2010-2022 https://www.vv55hh.com

Baidu
map