当前位置: 养猪资讯 > 猪企月报 > 正文

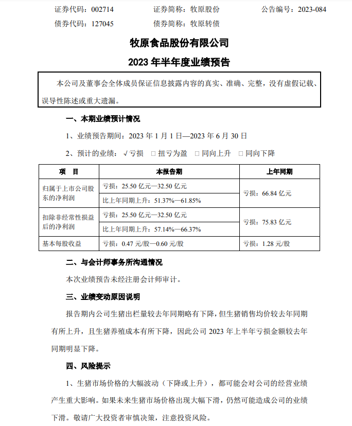
牧原食品股份有限公司2023年半年度业绩预告

来源:公司公告 2023-07-20 14:57:05| 查看:


【版权声明】电子游艺网站下载安装 旗下所有平台转载的文章均已注明来源、电子游艺网站下载安装 原创文章其他平台转载需注明来源且保持图文完整性、电子游艺网站下载安装 特别说明的文章未经允许不可转载,感谢您的支持与配合;我们所有刊登的文章仅供养猪人参考学习,不构成投资意见。若有不妥,请及时联系我们,可添加官方微信号“zgyangzhuwang”!
相关阅读 牧原 半年度 业绩

服务热线:400-808-6188

Copyright©2010-2022 https://www.vv55hh.com

Baidu
map